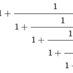
En este video vamos a introducir las fracciones continuas y algunas de sus características para aproximar distintos números racionales e irracionales. Veremos que el número irracional φ tiene una característica particular escrito en fracción continua.


